札幌地区サッカー協会

011-531-7553
事務局対応時間(平日):AM11:00-PM7:00

文字サイズ

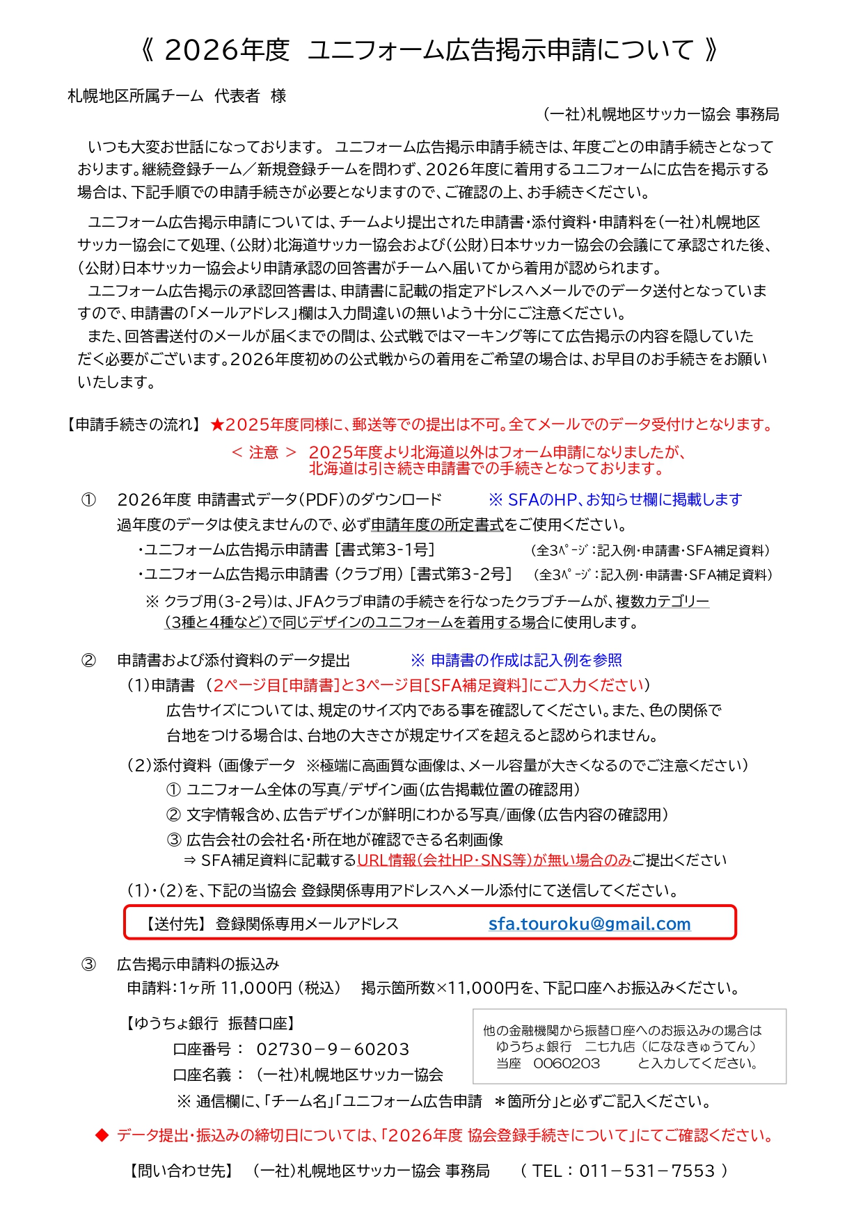
ユニフォーム広告掲示申請について

  • 申請手続きについて(PDF)
  • 申請書(PDF)
  • 申請書《クラブ用》(PDF)
  • ユニフォーム広告掲示申請について

    日本サッカー協会 がんばろうニッポン! キックオフ JFA公式アプリ JFA Pass post 北海道サッカー協会 Women's Football Day
    女子サッカー普及セクション 札幌地区少年サッカー連盟 SAPPORO TRACEN U-12 北海道フットサル連盟 札幌フットサル連盟 北海道シニアサッカー連盟

    ギャラリー

    グラウンドでサッカーの試合をする少年たちの足元の画像 SAPPORO-Football-ASSOCIATION-100thのロゴ画像 札幌サッカー協会のロゴとサッカーボールが芝生の上に並んでいる画像 SAPPORO-Football-ASSOCIATION-100thのロゴ画像 グラウンドでサッカーの試合をする少年たちの足元の画像 SAPPORO-Football-ASSOCIATION-100thのロゴ画像 札幌サッカー協会のロゴとサッカーボールが芝生の上に並んでいる画像 SAPPORO-Football-ASSOCIATION-100thのロゴ画像